Club Sun Roller
Bienvenido(a),
Visitante
. Por favor,
ingresa
o
regístrate
. ¿Perdiste tu
email de activación
?
1 Hora
1 Día
1 Semana
1 Mes
Siempre
Ingresar con nombre de usuario, contraseña y duración de la sesión
Noticias:
Para acceder al 100% del foro, es necesario tener al menos 100 mensajes.
Gracias.
Inicio
Foro
Ayuda
Buscar
Contact
Ingresar
Registrarse
Club Sun Roller
»
Caravanas Sun Roller
»
Tutoriales, bricos y accesorios.
»
Como medir nivel agua deposito
Registro Club Sun Roller
« anterior
próximo »
Imprimir
Páginas:
1
2
[
3
]
4
5
Ir Abajo
Autor
Tema: Como medir nivel agua deposito (Leído 20746 veces)
Papero
Administrator
Mensajes: 6913
Country:
Karma: +19/-4
Sexo:
Sun Roller 490cp
Re: Como Medir Nivel Agua Deposito
«
Respuesta #30 en:
20-Abril-2009, 08:24:18 »
Diego, ¿te apetece probar los gambones? el sabado tengo libre,je,je,je,
En línea
Anonymous
Visitante
Re: Como Medir Nivel Agua Deposito
«
Respuesta #31 en:
20-Abril-2009, 08:29:19 »
.
En línea
CALDERON
Activos
Mensajes: 817
Karma: +1/-0
Re: Como Medir Nivel Agua Deposito
«
Respuesta #32 en:
20-Abril-2009, 08:43:23 »
[quote user="Papero" post="37960"]Diego, ¿te apetece probar los gambones? el sabado tengo libre,je,je,je,[/quote]
diego te apetece Bonito del Norte envasado artesanalmente
En línea
todos los hombres mueren, pero no todos viven
arnaloma
Activos
Mensajes: 118
Karma: +0/-0
Re: Como Medir Nivel Agua Deposito
«
Respuesta #33 en:
20-Abril-2009, 14:44:01 »
A ver, una pregunta de uno que no tiene ni idea:
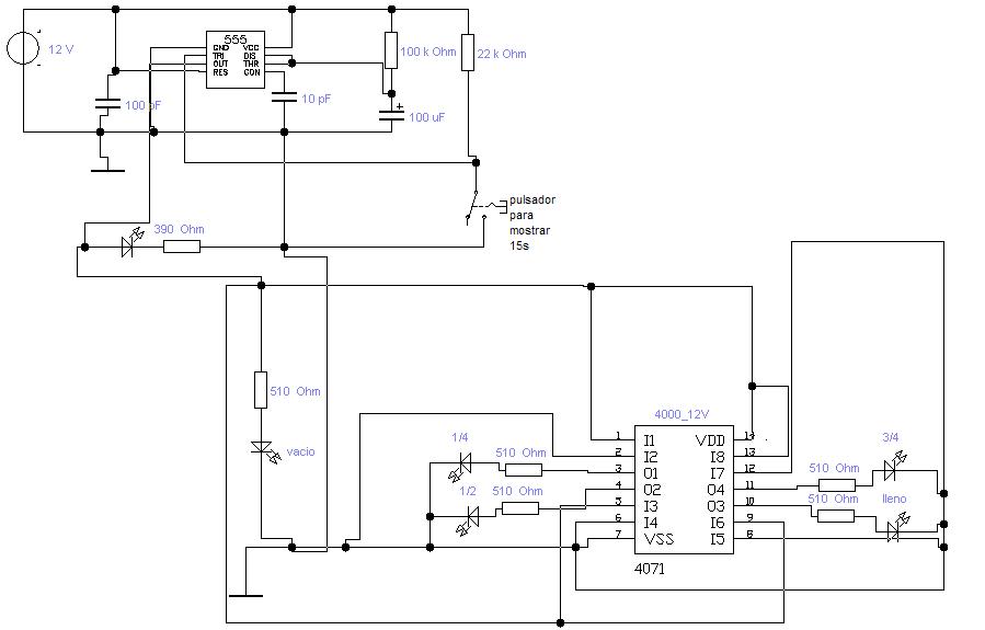
Si yo solo quiero un indicador de deposito de residuales lleno, el esquema se simplifica mucho, no?
Voy a tirarme a la piscina, lo mas que puede pasar es que este vacia!!!!! Viendo el esquema del circuito:
Seria como si quitaramos R2, R3, R4, R5, R7, R8 y R9 (con sus corespondientes luces y T2-T4) y dejasemos solo un sensor (que podria ser un tornillo de acero inox en el nivel superior del deposito), con las conexiones de R1, R6 y T1 en la misma posicion. Y el sensor SIN/CON (DUDA) conectar al polo +.
No se si lo que he puesto es una burrada, ya digo que no tengo ni idea. A ver si podeis ayudarme.
Gracias.
En línea
Saludos.
Jose Luis
Activos
Mensajes: 6615
Country:
Karma: +22/-3
Sexo:
Ya todo termino.....
Re: Como Medir Nivel Agua Deposito
«
Respuesta #34 en:
20-Abril-2009, 14:49:38 »
[quote user="arnaloma" post="37991"]A ver, una pregunta de uno que no tiene ni idea:
Si yo solo quiero un indicador de deposito de residuales lleno, el esquema se simplifica mucho, no?
Voy a tirarme a la piscina, lo mas que puede pasar es que este vacia!!!!! Viendo el esquema del circuito:
Seria como si quitaramos R2, R3, R4, R5, R7, R8 y R9 (con sus corespondientes luces y T2-T4) y dejasemos solo un sensor (que podria ser un tornillo de acero inox en el nivel superior del deposito), con las conexiones de R1, R6 y T1 en la misma posicion. Y el sensor SIN/CON (DUDA) conectar al polo +.
No se si lo que he puesto es una burrada, ya digo que no tengo ni idea. A ver si podeis ayudarme.
Gracias.[/quote]
Aranlona.... si, es asi de simple...
En línea
arnaloma
Activos
Mensajes: 118
Karma: +0/-0
Re: Como Medir Nivel Agua Deposito
«
Respuesta #35 en:
20-Abril-2009, 15:01:34 »
Entonces del deposito solo llegaria un cable del sensor? Que se uniria a R6, como si fuera el sensor de lleno. Y todo lo demas fuera, sin conectar ese cable al polo +?
En línea
Saludos.
Anonymous
Visitante
Re: Como Medir Nivel Agua Deposito
«
Respuesta #36 en:
20-Abril-2009, 16:38:23 »
[quote user="Jose Luis" post="37992"][quote user="arnaloma" post="37991"]A ver, una pregunta de uno que no tiene ni idea:
Si yo solo quiero un indicador de deposito de residuales lleno, el esquema se simplifica mucho, no?
Voy a tirarme a la piscina, lo mas que puede pasar es que este vacia!!!!! Viendo el esquema del circuito:
Seria como si quitaramos R2, R3, R4, R5, R7, R8 y R9 (con sus corespondientes luces y T2-T4) y dejasemos solo un sensor (que podria ser un tornillo de acero inox en el nivel superior del deposito), con las conexiones de R1, R6 y T1 en la misma posicion. Y el sensor SIN/CON (DUDA) conectar al polo +.
No se si lo que he puesto es una burrada, ya digo que no tengo ni idea. A ver si podeis ayudarme.
Gracias.[/quote]
Aranlona.... si, es asi de simple...
[/quote]
[size=18]
Una pregunta José Luis y/o Diego o viceversa, ¿cómo haríamos para que funcionara a revés?, me explico
Este circuito hace que los LED luzcan cuando el agua, alcanza las sondas, con esto el que indica vacio está sienmpre luciendo...
mi pregunta es cómo hacer para que el LED luzca cuando la sonda esté seca, es decir que no toque el agua
Así cuando el tanque estubiese lleno todos los LED apagados (podría dejarse uno en seco siempre y a medida que fuese descendiendo se fuesen encendiendo...
con un relé tal vez????
[/size]
[/b]
En línea
Mandragora
Activos
Mensajes: 688
Karma: +0/-0
Re: Como Medir Nivel Agua Deposito
«
Respuesta #37 en:
20-Abril-2009, 21:16:23 »
Diego, te apetece probar una buena empanada y de postre mazapan.????No quie
No quiero que suene a chantaje eh????
En línea
[align=center]
[size=20]
VIVE Y DEJA VIVIR
[/size][/align]
avendano
Visitante
Re: Como Medir Nivel Agua Deposito
«
Respuesta #38 en:
20-Abril-2009, 21:26:03 »
joder diego, como te vas a poner, ahora no tienes escusa para no hacerle el rodaje al coche,
En línea
Anonymous
Visitante
Re: Como Medir Nivel Agua Deposito
«
Respuesta #39 en:
20-Abril-2009, 21:53:59 »
...
En línea
Raymon
Activos
Mensajes: 140
Karma: +0/-0
Re: Como Medir Nivel Agua Deposito
«
Respuesta #40 en:
20-Abril-2009, 22:22:46 »
[quote user="diegoato" post="38050"]
azor te da lo mismo me explico , el de color rojo lo ponemos como vacio y los demas como lleno ,entoces pulsamos , lo ponemos en marcha estan todos encendido pues esta lleno , se ha apagado uno pues teno 3/4 y asi..............
armalona efectivamente solo haria falta un transistor y un led etc....
bueno ya lo tengo casi termiando , la idea del circuito es la misma que ese , pero simplificado a un integrado , al cual le añadimos un pulsador que mediante otro integrado al pulsar te muestra durante 15s el nivel y a los 15s se desconecta , dejano sin corriente sondas etc.....
[/quote]
En línea
Anonymous
Visitante
Re: Como Medir Nivel Agua Deposito
«
Respuesta #41 en:
21-Abril-2009, 08:32:54 »
y digo yo, con un tubo de nivel no os simplificaría las cosas?
En línea
arnaloma
Activos
Mensajes: 118
Karma: +0/-0
Re: Como Medir Nivel Agua Deposito
«
Respuesta #42 en:
21-Abril-2009, 12:09:43 »
dxxxxo, lo de que solo necesito un transistor bien, mi pregunta es si con una solo sonda me vale o tengo que poner dos (una conectada al polo + y otra al transistor) para que cuando el agua toque las dos sondas (puestas al mismo nivel o sea el maximo de capacidad del deposito de aguas grises) se encienda el led.
Gracias. De momento creo que solo me atrevo con el deposito de aguas grises. Si sale ese circuito integrado, ya veremos.
En línea
Saludos.
Anonymous
Visitante
Re: Como Medir Nivel Agua Deposito
«
Respuesta #43 en:
21-Abril-2009, 14:44:43 »
.
En línea
arnaloma
Activos
Mensajes: 118
Karma: +0/-0
Re: Como Medir Nivel Agua Deposito
«
Respuesta #44 en:
22-Abril-2009, 07:32:23 »
OK, todo claro, muchas gracias.
En línea
Saludos.
Imprimir
Páginas:
1
2
[
3
]
4
5
Ir Arriba
« anterior
próximo »
Club Sun Roller
»
Caravanas Sun Roller
»
Tutoriales, bricos y accesorios.
»
Como medir nivel agua deposito
Sitemap
This website uses cookies to give you the best browsing experience. By continuing to use this website without changing your cookies settings or click on the "Accept" button, you agree with the use of cookies.
Accept